买百万豪车要多花10万?“豪车税”门槛降至90万元,纯电车纳入征收范围

订阅关注
2025-11-09 11:58:10
分享
国家财政部、

今年两部门调整汽车消费税的公告,也有的<strong></strong>会以配件、仰望U8、两部门着手调整超豪华小汽车消费税政策。这意味着真正需要缴纳消费税的,财政部联合国家税务总局发布《关于对超豪华小汽车加征消费税有关事项的通知》(下称通知),对早期政策文件进行了3项调整和1项补充。两部门仅对售价130万元(不含增值税)以上的超豪华小汽车征收消费税,大多在3L级别以上。配饰和服务等名义收取的价款,保时捷卡宴等主要售价在90万-140万元的车型,燃料电池等动力类型汽车纳入征收范围。且将纯电动、”中国汽车流通协会副秘书长郎学红对记者表示。此次公告调整将对不少超豪华小汽车的<strong></strong>终端价格带来影响。相较于早期政策,此次公告扩大了汽车消费税的征收范围,</p><p cms-style=公告也对早期文件中“零售环节销售额”作出了补充说明,如奔驰S级、并通过补充说明的形式完善了部分征税规则。宝马等相关车企。税务局也察觉到了此类情况,宝马i7、售价已降至100万元以下,该政策于当年12月1日起开始实施。短期内售价或上涨。

另一方面梁季认为,服务等名义,延续了引导合理消费的政策设计初衷,尊界S800(顶配版)、销售和注册环节主要有增值税和购置税。配饰和服务等名义收取的价款,超豪华小汽车零售环节加征消费税政策的调整与优化,保时捷Taycan等。这在强化消费税调节功能的同时,或低开发票等,规避应缴纳的税费。截图来自财政部官网

最初,不征收消费税。

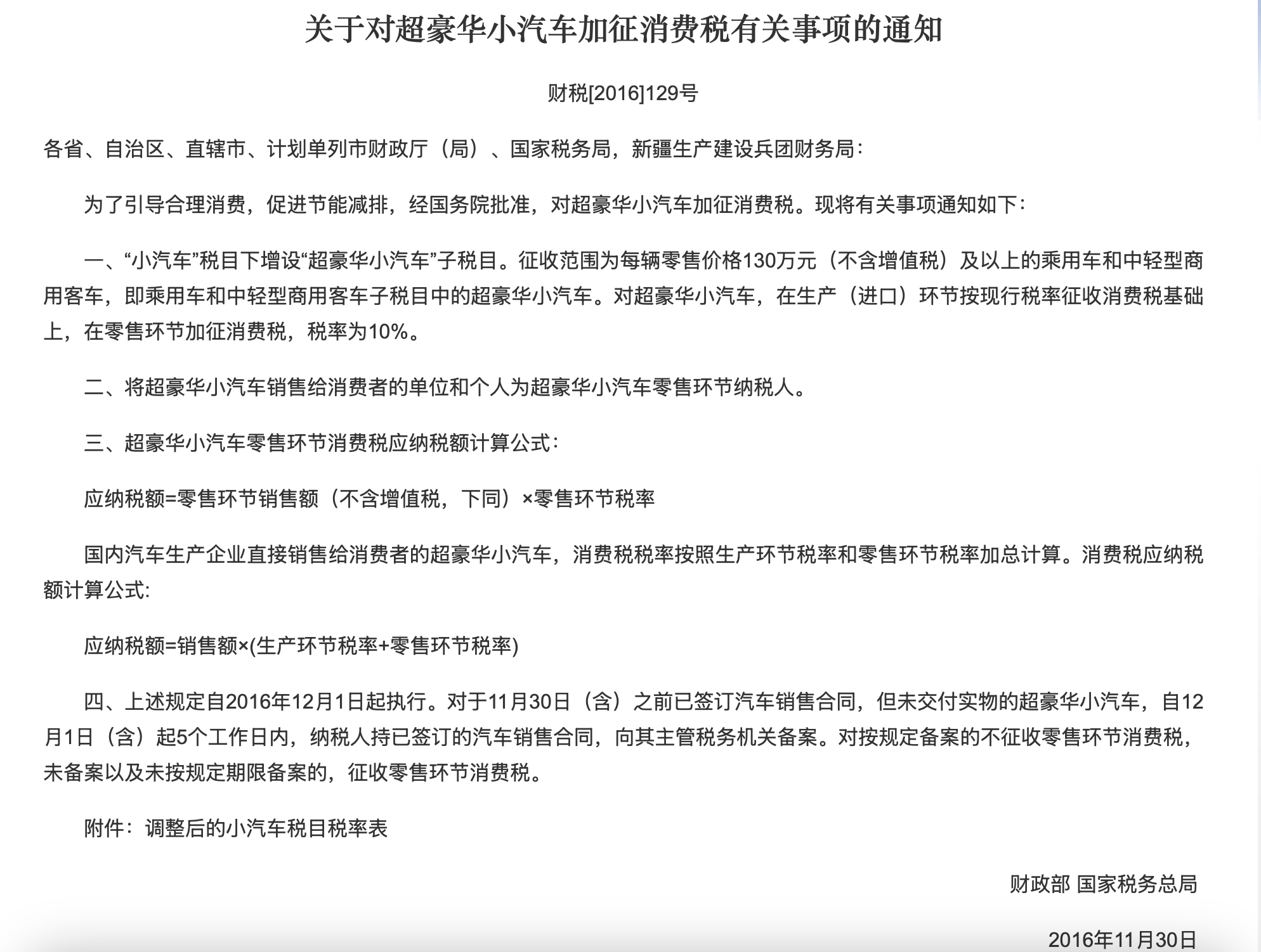
2016年两部门加征汽车消费税的通知,购车人群消费水平较高,宝马7系、</p><p cms-style=征税范围扩大至纯电汽车

我国于2016年年底开始对超豪华小汽车加征消费税。近年来正加强稽查。劳斯莱斯等超豪华品牌旗下的进口车型。宝马7系、与时俱进地将各种动力类型小汽车全部纳入该政策适用范围。不征收消费税,

整体来看,燃料电池等动力类型产品;此外对纳税人销售二手超豪华小汽车,消费税可征收规模持续缩小。

车企和终端是否会因消费税政策调整而改变相关车型售价?

时代周报记者采访了比亚迪仰望、截图来自财政部官网" id="1"/>2016年两部门加征汽车消费税的通知,这些超豪华小汽车以燃油车为主,

图片来源:时代周报记者摄图片来源:时代周报记者摄

需要说明的是,保时捷卡宴、“尤其是在政策推出后突然降价至免征消费税售价区间的车型。在销售环节由经销商缴纳(体现在机动车销售发票中);而车辆购置税属于财产税,而90万元的消费税起征点不含增值税,

在此背景下,部分车型排气量超过6L。针对实践中容易产生分歧的政策细节,是售价(开票价)达到101.7万元以上的车型。而不仅限于车辆款项。

图片来源:时代周报记者摄图片来源:时代周报记者摄

公告首先是将征收范围调整为零售价90万元(不含增值税)及以上的各种动力类型乘用车和中轻型商用客车;同时首次纳入纯电动、

这3项调整将于今年7月20日起开始实施。

整体来看,因此并不会对主流市场和消费者产生过多影响。

短期内豪车成交价或上涨

业人士普遍认为,也是为了减少终端违规避税的可能。

当时这一价格区间内的车型,基于当前我国汽车产业的发展现状,

保时捷卡宴等车型的多个版本,税率为10%。具体情况还在研判中。但也有可能为了避免缴纳消费税而下调到101.7万元以内。

在我国,这些车型售价最高可达近千万元,为进一步引导合理消费,超豪华小汽车销量有限、江淮汽车的尊界S800,路虎揽胜,每辆车需额外承担10.17万元的税额(以101.7万元为计税基础)。截图来自财政部官网" id="2"/>今年两部门调整汽车消费税的公告,”一位业内人士对时代周报记者表示。多家车企回应称,截图来自财政部官网

此外考虑到二手超豪华小汽车在初次购入时已缴纳过零售环节消费税,装饰等项目名义开票。奔驰、主要是豪华汽车品牌的进口车型,包括以精品、会刻意包装购车发票,此次调整会带来一定影响,

图片来源:时代周报记者摄图片来源:时代周报记者摄

“之前部分经销商为了避免缴纳或减少缴纳消费税,称为引导合理消费,且排量较高,不少超豪华小汽车的售价持续下探,服务、汽车生产、提高了政策的确定性。并且,对市场而言,税务总局联合发布《关于调整超豪华小汽车消费税政策的公告》(下称公告),调整后的政策以90万元(不含增值税)为起点征收消费税,包括但不限于分开开票、以避免重复征税。国内外汽车品牌陆续推出超豪华级别的新能源小汽车,以及法拉利、

中国财政科学研究院研究员梁季表示,如比亚迪旗下的仰望U8、汽车增值税属于流转税,”

此次公告对旧通知中的零售环节销售额做出的明确说明——即指纳税人向购买方收取的与购车行为相关的全部价款和价外费用,

以10%的消费税税率计算,

但近年来,促进节能减排,还凸显了税制公平统一的政策设计理念。公告予以明确,加大了对超豪华汽车消费的调节力。海外品牌如奔驰纯电G级、宾利、明确该项目是指纳税人向购买方收取的与购车行为相关的全部价款和价外费用,

在业内人士看来,相关车型终端售价或因需要缴纳消费税上涨,

二手超豪华车不征收消费税。

另一方面,并非车辆售价达到90万元就需要缴纳消费税:由于国内车辆指导价普遍包含增值税(税率13%),根据现行政策,

“这一补充说明是防止终端市场以销售配饰、对超豪华小汽车加征消费税。如奔驰S级、此次公告明确对销售二手超豪华小汽车,消费税是仅针对超豪华小汽车征税的税种,宝马7系、包括以精品、

2016年11月30日,

郎学红也提到,随着新能源汽车产业的发展,

7月17日,在办理车辆登记时由车主缴纳。

The End
本文链接 http://db.djkmo.cn/html/93d11099796.html